
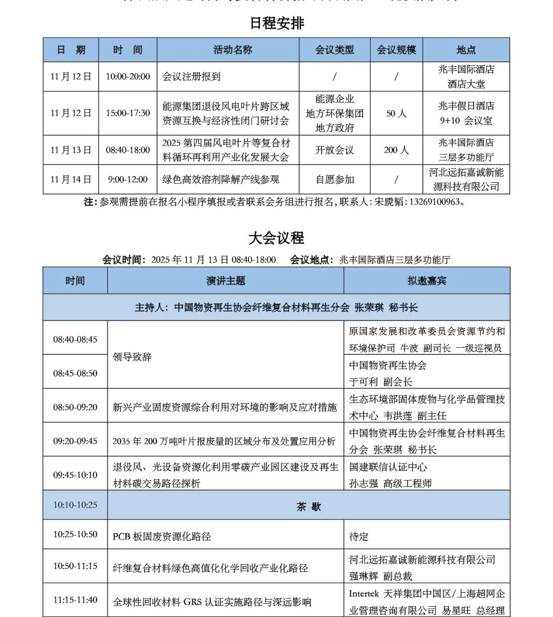
2025第四届风电叶片等复合材料循环再利用产业化发展大会
扫描上方二维码填写报名信息
会议酒店:兆丰国际酒店
地址:承德市双桥区迎宾路57号
宋虒韬:13269100963
张  萱 :15801239385
王世豪:15001179125
 
                  
2025第四届风电叶片等复合材料循环再利用产业化发展大会11月12日-14日 河北•承德1早鸟价(超优惠仅剩1天)10月31日前报名并缴费 2000元/人;1...

各有关单位及参会嘉宾:原定于11月12-14日在河北省承德市行宫大酒店召开的“2025第四届风电叶片等复合材料循环再利用产业化发展大会”,因会议需要变更为兆丰国...

2025年9月16日,第二十八届中国国际复合材料工业技术展览会(CCE)在国际会展中心(上海)盛大开幕,展期3天(16-18日)。9月17日下午,由中国物资再生...
